在2019年网络体验指数NEI论坛暨CEM精英荟上,华为面向到场的国内三大运营商代表,海外运营商代表,互联网公司代表及行业分析师,发布了《5G Cloud VR业务体验标准白皮书》,为5G发展初期管理Cloud VR业务体验提供参考依据,并倡导与生态伙伴及运营商一起在探索中前行,促进产业更快更好的发展。
华为SmartCare CEM首席架构师尹启龙发布《5G Cloud VR业务体验标准白皮书》
“用户的业务体验对运营商至关重要,尤其在5G时代,差异化、沉浸式体验是5G业务运营的核心竞争力。在Cloud VR业务中,对内容、网络和终端的要求比传统视频业务更为复杂;而媒体质量、交互质量和呈现质量的三维体验触点,也为体验管理带来了更大挑战。”华为SmartCare CEM首席架构师尹启龙表示,“Cloud VR业务是5G网络面向消费者的首推业务,也是运营商的重要商业机遇点。此次发布的5G Cloud VR体验标准白皮书,希望倡导整个行业与生态通过开放、合作、科学的建模方法为Cloud VR业务运营提供体验管理支撑,同时利用指标体系与参考基线帮助运营商实现Cloud VR业务可评、可视、可管、可提升。”
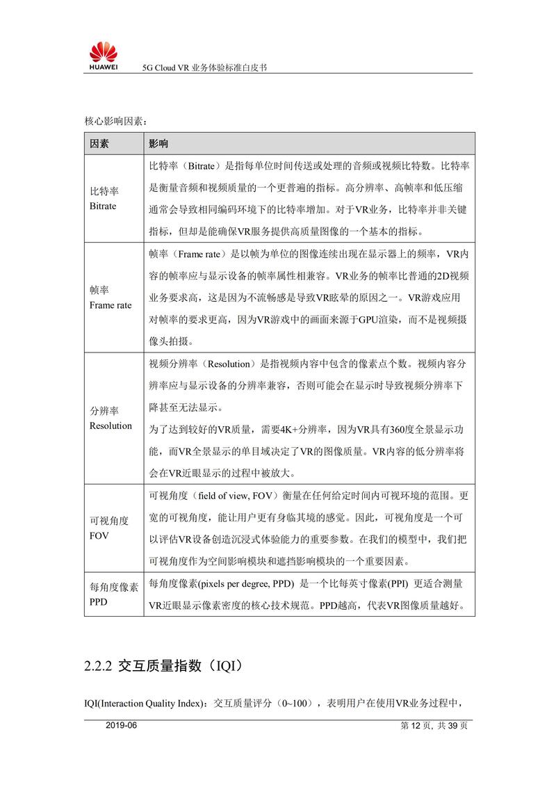
该白皮书由华为SmartCare CEM与Cloud Open Labs联合发布,基于ITU-T和3GPP参考协议构建Cloud VR业务体验指标体系,从“媒体质量指数”(MQI,Media Quality Index)、“交互质量指数”(IQI,Interaction Quality Index)、“呈现质量指数”(PQI,Presentation Quality Index)三方面搭建指标体系架构,并基于真实的客户体验历程构建Cloud VR业务建模方法与最佳测量方式,同时研究并验证Cloud VR主流场景(视频、游戏)的体验强敏感因素及其基线、阈值与拐点。
华为SmartCare CEM服务解决方案将持续以用户体验为中心,致力于解决运营商网络演进与业务发展过程中面临的用户体验问题,提供行业领先的端/管/云用户体验管理方案。随着全球5G网络及新型数字业务的发展,华为此次率先发布5G Cloud VR体验标准及云化用户体验管理平台,将更利于帮助运营商在5G业务运营中获得商业成功。
白皮书全文:
责任编辑:王楠
24小时热文
流 • 视界
专栏文章更多
- [常话短说] 【重要】广电“壮士断腕”! 2025-12-11
- [常话短说] 【解局】广电降本增效“大有空间”?! 2025-12-10
- [勾正科技] 短剧榜单|电商,美妆行业持续发力,精品定制短剧推动品牌高声量 2025-12-09
- [探显家] CTV 广告从“注意力”转向“可验证的结果” 2025-12-09
- [常话短说] 【解局】这家广电网络公司宣布提前完成任务! 2025-12-09









































