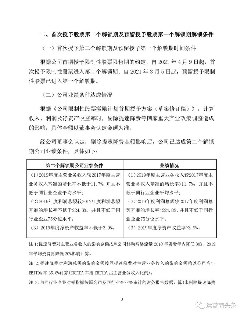
中国联通:限制性股票解锁公告
|
资治通信| 2021-04-07
24小时热文
流 • 视界
专栏文章更多
- [常话短说] 【热评】广电做“错”了什么?! 2025-12-15
- [常话短说] 【重要】广电“壮士断腕”! 2025-12-11
- [常话短说] 【解局】广电降本增效“大有空间”?! 2025-12-10
- [勾正科技] 短剧榜单|电商,美妆行业持续发力,精品定制短剧推动品牌高声量 2025-12-09
- [探显家] CTV 广告从“注意力”转向“可验证的结果” 2025-12-09













