当AI视频生成技术完成从实验性探索到规模化生产力工具的质变,内容创作的生产范式迎来颠覆性重构。一场由技术驱动、平台主导、创作者参与的AI内容生态争夺战已在国内主流视频平台间全面打响。
近日,抖音、快手、B站、爱奇艺、腾讯视频、优酷等平台密集出手,从资金激励、工具赋能、渠道开放到IP授权,全方位加码创作者扶持政策,意图在这场范式转移的关键窗口期,锁定AI内容生态主导权,抢占行业发展先机。
这场竞赛的背后,是技术瓶颈的突破与内容需求的升级,而生态构建的胜负,也将在一定程度上决定平台未来在内容领域的话语权。
下面流媒体网通过梳理主流视频平台最新扶持政策与布局动向,复盘各平台策略升级路径,以此观察当前国内AI内容生态的竞争格局与行业演进趋势。
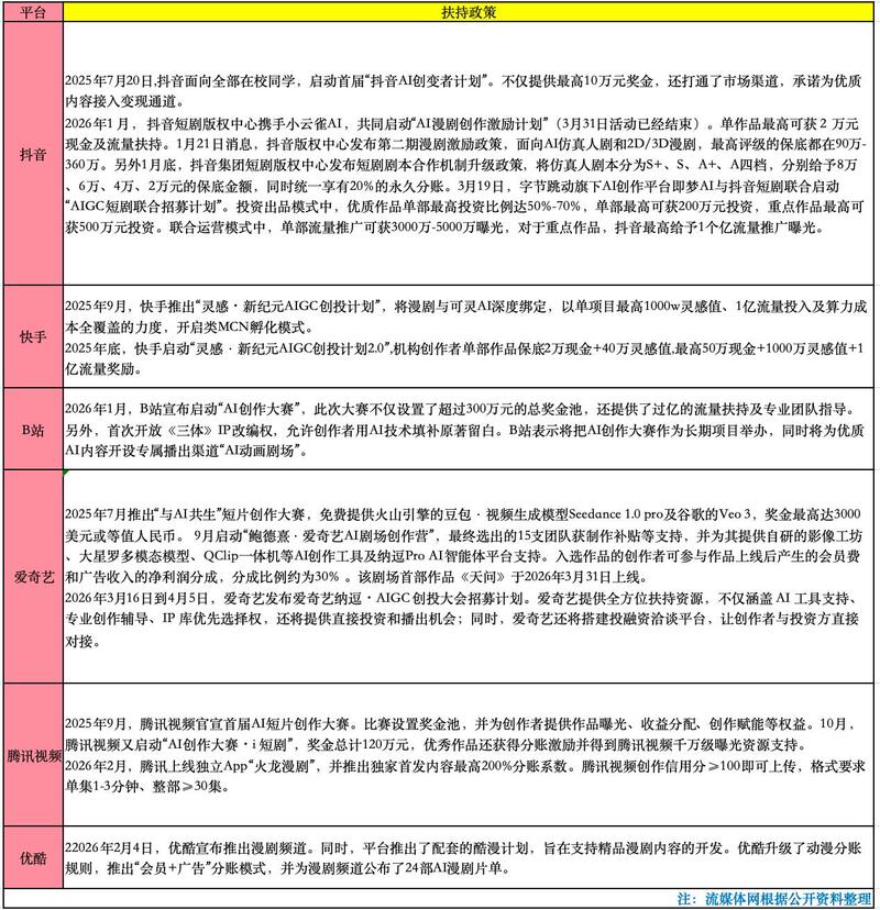
抖音
抖音凭借其强大的流量和资本实力,2026年以来推出了更具为体系化和高额奖金的扶持政策。
首先,投资力度很大。3月19日,抖音与即梦AI联合启动“AIGC短剧联合招募计划”。优质作品单部最高投资比例达50%-70%,单部最高可获200万元投资,重点作品最高可获500万元投资。
另外,保底和分账机制也在完善。1月,抖音发布第二期漫剧激励政策,面向AI仿真人剧和2D/3D漫剧,最高评级的保底都在90万-360万。同月,抖音集团短剧版权中心又发布短剧剧本合作机制升级政策,将仿真人剧本分为S+、S、A+、A四档,分别给予8万、6万、4万、2万元的保底金额,同时统一享有20%的永久分账。此外,1 月还联合小云雀AI,共同启动“AI漫剧创作激励计划”(3月31日活动已经结束),单作品最高可获 2 万元现金及流量扶持。
回溯更早,2025年中旬抖音便发布了“AI创变者计划”,明确提供现金与流量扶持,完成了早期创作者的市场教育。
技术工具层面,抖音背靠字节系优势,实现了AI工具的规模化应用与生态联动。Seedance 2.0视频生成模型、即梦AI、小云雀AI短剧Agent等,在各类创作活动中开放,为创作者提供了从生成到分发的全链路支持。
抖音的政策最具商业契约色彩,高额投资+明确保底+永久分账的组合拳,有助于降低创作者风险,形成了尤具吸引力的商业闭环。抖音意图也非常明确,用重金争夺头部内容产能,快速构建AI短剧的内容壁垒。
快手
2026年主要升级了创投计划,直接增加了现金保底。
目前快手推出“灵感·新纪元AIGC创投计划2.0”。相比1.0版本主要提供算力和流量,2.0版明确加入现金保底。优质项目最高可获“50万现金 + 1000万灵感值 + 1亿流量奖励”。
另外,快手不仅有可灵AI,还推出一站式生成平台“造梦专家2.0”以及一站式AI漫剧生产、变现平台“漫剧专家”。
快手的扶持思路也比较清晰,一边用真金白银降低创作者的生存风险,一边用工具打通从生产到变现的全链路。无论是现金激励的加码,还是“漫剧专家”对变现收入的直接关注,都指向同一个核心命题,即让AI创作者不仅做得出来,更能赚得到钱。
B站
3月31日,B站首届AI创作大赛在上海落幕,同期举办了“AI创作者MeetUP”线下颁奖活动。大赛设立300万元奖金池,并首次开放《三体》IP改编权。
B站表示,AI创作大赛将作为长期项目持续举办,同时将开设专属播出渠道“AI动画剧场”。此外,B站面向专业创作者自研的全新AI视频创作产品“updream”也已开启内测。
相比其他平台,B站的动作不算最早,但从奖金激励、IP开放、栏目开通到工具上线,B站的AI内容生态拼图在逐渐形成。而这其中也能看出B站对这一品类越来越重视。
VIP专享文章,请登录或扫描以下二维码查看

“码”上成为VIP会员
没有多余的门路、套路
只有简单的“值来值往”一路!
深度分析、政策解读、研究报告一应俱全
极致性价比,全年精彩内容不容错过!
更多福利,尽在VIP专享
24小时热文
流 • 视界
专栏文章更多
- [常话短说] 【解局】广电搞AI到底怎么发力? 2026-04-24
- [常话短说] 【重磅】广电一个大事发生了! 2026-04-23
- [常话短说] 【解局】某省联合发文,利好广电! 2026-04-22
- [勾正科技] OTT月报|2026年3月智能电视大数据报告 2026-04-21
- [常话短说] 【解局】这个操作,广电要不要跟进? 2026-04-21






