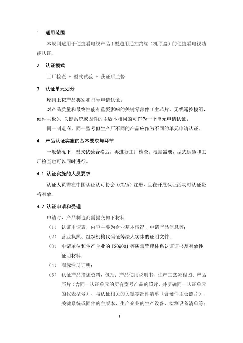
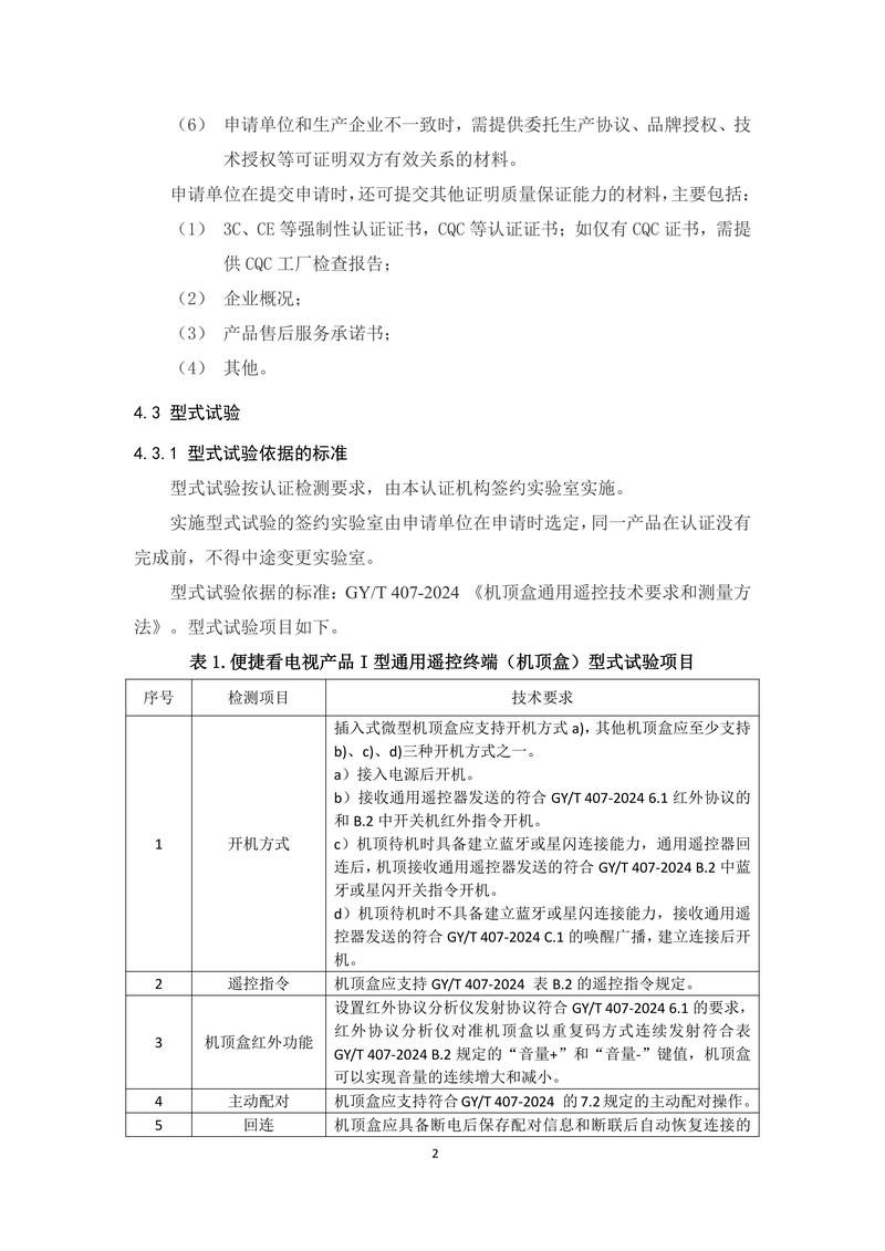
I型通用遥控终端(机顶盒)认证实施规则
|
流媒体网| 2025-09-09
【流媒体网】摘要:认证模式:工厂检查+型式试验+获证后监督。
关联阅读:
VIP专享文章,请登录或扫描以下二维码查看

“码”上成为VIP会员
没有多余的门路、套路
只有简单的“值来值往”一路!
深度分析、政策解读、研究报告一应俱全
极致性价比,全年精彩内容不容错过!
更多福利,尽在VIP专享
版权声明:凡注明来源“流媒体网”的文章,版权均属流媒体网所有,转载需注明出处。非本站出处的文章为转载,观点供业内参考,不代表本站观点。文中图片均来源于网络收集整理,仅供学习交流,版权归原作者所有。如涉及侵权,请及时联系我们删除!
24小时热文
流 • 视界
专栏文章更多
- [常话短说] 【重要】广电“壮士断腕”! 2025-12-11
- [常话短说] 【解局】广电降本增效“大有空间”?! 2025-12-10
- [勾正科技] 短剧榜单|电商,美妆行业持续发力,精品定制短剧推动品牌高声量 2025-12-09
- [探显家] CTV 广告从“注意力”转向“可验证的结果” 2025-12-09
- [常话短说] 【解局】这家广电网络公司宣布提前完成任务! 2025-12-09






